Comment prendre en charge les patients âgés en cancérologie digestive ?
POST'U 2024
Cancérologie
Objectifs pédagogiques
- Connaître les spécificités de la prise en charge des patients âgés
- Savoir quand demander une consultation d’oncogériatrie
- Connaître les principaux éléments d’évaluation d’une consultation d’onco-gériatrie
- Connaître l’impact de l’évaluation gériatrique sur la prise en charge
Testez-vous
Nous vous invitons à tester vos connaissances sur l’ensemble des QCU tirés des exposés des différents POST'U. Les textes, diaporamas ainsi que les réponses aux QCM seront mis en ligne à l’issue des prochaines journées JFHOD.
Testez vos connaissances sur le sujet.
Les 5 points forts
- Le risque de développer un cancer est plus important chez les patients âgés.
- Chez les patients de plus de 75 ans atteints de cancer, le test G8 permet d’identifier ceux nécessitant une évaluation oncogériatrique.
- La collaboration entre oncologues et gériatres est nécessaire pour optimiser la prise en charge des patients âgés atteints de cancer.
- Le mode de vieillissement étant hétérogène, des plans de soins personnalisés et adaptés à chaque patient doivent permettre aux patients âgés de recevoir un traitement.
- L’évaluation gériatrique approfondie améliore la qualité de vie et la prise en charge multidisciplinaire.
Vidéo
Liens d’intérêt
Servier, Amgen, Mundipharma, mais aucun lien d’intérêt avec cette présentation
Mots-clés
cancers digestifs, patients âgés, évaluation gériatrique approfondie
Abréviations
Non communiquées
Introduction
En France, 20 % de la population est âgée de plus de 65 ans et 9 % a plus de 75 ans, soit un habitant sur dix (1). Ce chiffre est en constante augmentation. Selon l’INSEE la part des plus de 70 ans en 2070 passerait à 28 % de la population contre 21 % en 2021. L’augmentation de l’espérance de vie participe à l’augmentation du nombre de cancers. L’âge médian au diagnostic des cancers digestifs est de 71 ans (2). Les cancers du côlon, du rectum, de l’estomac et du pancréas, sont parmi les tumeurs les plus fréquentes du sujet âgé. Les dernières données d’incidence en 2017 montraient que les cancers colorectaux après 75 ans représentaient 43 % des cas, pour les cancers du pancréas, du foie, de l’estomac et de l’œsophage la part des plus de 75 ans représente respectivement 47 %, 33 %, 46 %, 33 % des patients pour chaque pathologie (3). [Le nombre total de nouveaux cas en 2023 est de 47 582 pour le cancer colorectal, 12 000 pour les cancers œsogastriques, 15 991 pour le cancer du pancréas, et 11 600 pour le cancer du foie. Le cancer colorectal est le 2e cancer le plus fréquent chez la femme (après le cancer du sein) et le 3e chez l’homme (après le cancer de la prostate et du poumon).
Dans la population âgée, les troubles fonctionnels, les dépendances et les comorbidités sont plus fréquentes. La prévention et l’accompagnement de ces patients est un enjeu de santé publique. L’âge n’est plus un frein aux traitements oncologiques. Grâce à une collaboration entre les différentes spécialités (gastro-entérologue, radiologue, oncologue, chirurgien, radiothérapeute et gériatre), la prise en charge des patients âgés de plus de 70 ans doit s’adapter aux fragilités spécifiques de cette population dont l’espérance de vie augmente.
Connaître les spécificités de la prise en charge des patients âgés
La question du bénéfice / risque des traitements anticancéreux est cruciale dans la population âgée dans la mesure où l’impact du traitement sur la qualité de vie revêt une importance majeure. Le vieillissement hétérogène impose de traiter les patients en fonction de leur état de santé et de leur environnement social, ce qui amène à l’élaboration d’un programme de soins personnalisé, adapté à chaque patient. Idéalement le traitement devrait être « à la carte » et prendre en compte l’ensemble des caractéristiques d’un patient donné (présence et nombre de syndromes gériatriques, fonctions rénale et hépatique, nombre et type de comorbidités, traitements au long cours et interactions médicamenteuses, mobilité, dépendance, tissu social, etc.) en faisant intervenir de nombreux acteurs à la fois médicaux et paramédicaux. Les modifications physiologiques associées au vieillissement ont été étudiées au cours des dernières années mais la littérature manque de références scientifiques permettant d’individualiser des posologies et des schémas d’administration spécifiques pour les sujets âgés. Les critères d’inclusions dans les essais excluent, la plupart du temps, les patients de plus de 75 ans ou sélectionnent ceux dont le vieillissement est harmonieux, de sorte qu’ils ne représentent que 25 % de l’ensemble des patients inclus et que les résultats ne permettent pas d’étendre les conclusions à l’ensemble des sujets âgés (4, 5). Une étude récente a montré que les patients de plus de 70 ans éligibles se voient moins souvent proposer les essais cliniques en cours et pour les plus de 80 ans, l’inclusion est un frein du seul fait de l’âge (6, 22). Afin d’appréhender le sujet âgé atteint de cancer dans sa globalité et sa complexité, une évaluation gériatrique approfondie (EGA) est recommandée (7). Cette évaluation doit faire partie intégrante du bilan pré-thérapeutique car elle sera une aide à la prise de décision pour les oncologues, les chirurgiens, les radiothérapeutes. Le vieillissement est caractérisé par une diminution de la réserve fonctionnelle de multiples organes, susceptible d’influencer la pharmacocinétique et la pharmacodynamie de nombreux médicaments (8,9). Dans certains cas, la chimiothérapie et la radiothérapie doivent être adaptées afin de préserver la qualité de vie. La dose intensité ainsi que le nombre de produits de chimiothérapie doivent être discutés au cas par cas en fonction du bénéfice attendu. Les prescriptions de chimiothérapie ont augmenté depuis ces dix dernières années mais restent encore moins fréquentes notamment chez les patients de plus de 80 ans. Or on sait maintenant que certains patients en tirent un bénéfice en survie et sans dégradation de la qualité de vie. Pour les patients en bon état général, le traitement standard adjuvant dans le cancer colorectal a montré un bénéfice similaire aux patients plus jeunes. Sept essais randomisés ont montré que pour les patients de plus de 70 ans ayant été opérés d’un cancer colorectal, la chimiothérapie adjuvante améliore la survie globale, mais l’intensification avec l’ajout de l’oxaliplatine au 5FU n’a pas montré de bénéfice en survie sans récidive et en survie globale (10, 11). Des recommandations ont été formulées par la société française d’oncogériatrie (SOFOG) pour la prise en charge des cancers coliques métastatiques afin d’adapter au mieux la prise en charge de ces patients (12). Le plan de traitement doit se discuter avec un gériatre, la décision de traitement sera adaptée en fonction des comorbidités sévères, d’une démence avancée ou d’une perte sévère d’autonomie. Dans le cancer du côlon, plusieurs essais ont montré que chez des patients âgés de plus de 70 ans métastatiques vulnérables, un schéma adapté permettait d’avoir une efficacité similaire à une chimiothérapie plus intensifiée sans dégradation de qualité de vie (13, 14). La radiothérapie doit également être adaptée à l’âge pour les patients plus fragiles. Par exemple, un essai clinique réalisé chez les patients de plus de 75 ans avec un cancer du rectum localisé a montré qu’une radiothérapie seule délivrée selon un schéma court et suivie d’une chirurgie avait un meilleur bénéfice/risque que la radio-chimiothérapie classique (15, 16). Si la baisse d’intensité des traitements est à discuter au cas par cas, l’âge physiologique ne doit pas être un frein à un traitement.
Savoir quand demander une consultation d’oncogériatrie
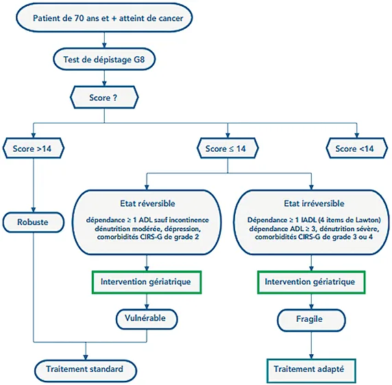
Tous les patients de plus de 70 ans n’ont pas le même mode de vieillissement. Il convient de dépister ceux pour lesquels une évaluation gériatrique approfondie (EGA) est nécessaire afin de repérer une vulnérabilité ou une fragilité gériatrique. Cette évaluation devrait être proposée à chaque patient de plus de 70 ans mais le temps imparti à cette EGA ne permet pas sa réalisation en pratique courante (17). Un questionnaire G8 validé par une étude nationale (ONCODAGE) a permis de sélectionner les patients nécessitant une évaluation gériatrique approfondie (18) (tableau 1). Ce questionnaire peut être réalisé aisément en consultation par un médecin ou une infirmière. Il prend en compte l’âge mais aussi et surtout la perte de poids, l’autonomie, les troubles neuropsychologiques, le nombre de médicaments et le ressenti de chaque patient sur sa maladie. Ce test permet de sélectionner les patients qui bénéficieront le plus d’une évaluation approfondie. Un score ≤ à 14 révèle une vulnérabilité devant conduire à une EGA. Cet outil est une aide permettant de mieux définir le compromis entre les bénéfices et le risque de toxicité des traitements.
Tableau 1 : Oncodage G-8
| Items | Score | ||
| A Le patient présente-t-il une perte d’appétit ?
A-t-il mangé moins ces 3 derniers mois par manque d’appétit, problèmes digestifs, difficultés de mastication ou de dégrutition ? |
0 :
1 : 2 : |
anorexie sévère anorexie modérée pas d’anorexie | |
| B | Perte récente de poids (< 3 mois) | 0 : | perte de poids > 3 kilos |
| 1 : | ne sait pas | ||
| 2 : | perte de poids entre 1 et 3 kilos | ||
| 3 : | pas de perte de poids | ||
| C | Motricité | 0 : | du lit au fauteuil |
| 1 : | autonome à l’intérieur | ||
| 2 : | sort du domicile | ||
| E | Problèmes neuropsychologiques | 0 : | démence ou dépression sévère |
| 1 : | démence ou dépression modérée | ||
| 2 : | pas de problème psychologique | ||
| F | Indice de masse corporelle | 0 : | IMC < 19 |
| 1 : | IMC 19 ≤ IMC < 21 | ||
| 2 : | IMC 21 ≤ IMC < 23 | ||
| 3 : | IMC ≥ 23 | ||
| H | Prend plus de 3 médicaments | 0 : | oui |
| 1 : | non | ||
| P Le patient se sent-il en meilleure ou moins bonne santé que la plupart des personnes de | 0 : | moins bonne | |
| son âge | 0,5 : | ne sait pas | |
| 1 : | aussi bonne | ||
| 2 : | meilleure | ||
| Âge | 0 : | > 85 | |
| 1 : | 80-85 | ||
| 2 : | <80 | ||
| Score total | 0 – | 17 | |
Un score ≤ à 14 révèle une vulnérabilité devant conduire à une EGA
Connaître les principaux éléments d’évaluation d’une consultation d’oncogériatrie
L’évaluation gériatrique approfondie est pluridimensionnelle, elle est à la fois diagnostique et interventionnelle. Elle permet d’évaluer l’état de santé globale d’un patient et surtout de mettre en place des actions visant à corriger les problèmes identifiés qui permettront la réalisation des traitements. Tout au long de la prise en charge, le traitement doit être adapté et modifié, ce qui exige un suivi, qui en pratique est peu fait par manque de moyen.
L’évaluation gériatrique approfondie utilise des outils permettant d’estimer individuellement les risques et bénéfices d’un traitement oncologique quel qu’il soit et le risque de mortalité (19). Elle prend en compte :
- L’environnement social : Il est fondamental car un isolement social expose à un risque plus important de mortalité dans la population âgée, et ce d’autant plus si le patient a un cancer. L’environnement du patient permet de définir les modalités de prise en charge, d’anticiper la mise en place d’aides nécessaires aux traitements (aides ménagères, infirmière…) et repérer si une prise en charge en centre de soins de suite et réadaptation (SSR) est à anticiper notamment après une chirurgie.
- L’autonomie : L’évaluation fonctionnelle en gériatrie est définie par les scores ADL (autonomie dans les actes de vie courantes) et IADL (autonomie dans les activités instrumentales de la vie courante). Une dépendance aux ADL est associée à une diminution de l’espérance de vie. La dépendance aux IADL est associée à un risque plus important de toxicités aux chimiothérapies (20). De façon globale, la dépendance est associée à une augmentation de la mortalité indépendamment des traitements anti-cancéreux.
Les troubles de la marche, les chutes et/ou risques de chutes sont également évaluées (Timed and Go test, appui unipodal). Un trouble de la marche est corrélé à une élévation du risque de mortalité sous chimiothérapie (21). La mise en évidence de fragilités doit amener à mettre en place des aidants au domicile (kinésithérapeutes, Activité Physique Adaptée) afin de mieux prévenir les complications et permettre le maintien au domicile.
- L’état nutritionnel : La dénutrition est fréquente dans la population âgée, elle est responsable d’une altération de la qualité de vie, d’une perte fonctionnelle et d’un risque de mortalité plus élevée. Pendant les traitements oncologiques, que ce soit la chirurgie, la radiothérapie ou la chimiothérapie, la dénutrition et la perte de poids, même inférieure à 5 %, est associée à une sur-toxicité, une diminution de réponse aux traitements et à une réduction de la Un score bas de Mini-Nutritional-Assessement (MNA) doit amener à une prise en charge nutritionnelle adaptée aux traitements envisagés et au type de cancer. Le dosage de l’albuminémie est indispensableı; une hypo-albuminémie est associée à une augmentation du risque de décès (20). Une sonde nasogastrique, une gastrostomie ou une jéjunostomie dans les cas de cancer œsogastrique est à discuter dès le début de la prise en charge. La prescription de compléments alimentaires et le suivi par des diététiciennes tout le long des traitements est indispensable.
- L’état neuropsychologique : Les troubles cognitifs sont un facteur de risque de mortalité plus importante. La chimiothérapie et les différents traitements oncologiques peuvent dégrader la cognition et faire évoluer le plan de traitement. En effet, une aggravation des troubles mnésiques peut entraîner des erreurs dans la prise des traitements, une impossibilité de poursuivre une radiothérapie (le patient ne pouvant rester sur la table de radiothérapie) et de ce fait diminuer l’efficacité des traitements ou augmenter la toxicité. L’outil utilisé en pratique courante est le MMSE (Mini Mental Test State Examination). En cas d’altération de ce dernier, un suivi plus régulier par l’oncologue et le gériatre est à prévoir pendant les traitements, et l’instauration d’un suivi par infirmière et médecin traitant est à L’exploration et le suivi en consultation mémoire est à discuter en fonction de l’estimation de la survie globale.
La dépression est également évaluée par le questionnaire GDS (Geriatric Depression Scale) car elle est associée à une dégradation de la qualité de vie et constitue un facteur de risque pouvant impacter la survie globale. Un traitement doit être proposé au patient.
- Les comorbidités et polymédication : L’évaluation des comorbidités permet d’estimer l’espérance de vie et de définir les contre-indications aux traitements. Elle peut être mesurée par la CIRSG (Cumulative Illness Rating Scale for Geriatrics) ou l’index de Charlson. Les pathologies cardio- vasculaires, broncho-pulmonaires obstructives chroniques (BPCO), l’insuffisance rénale chronique et l’anémie sont corrélées à une diminution de la survie globale (4). Cependant ces échelles sont peu spécifiques à la cancérologie et peu réalisées en pratique courante ; elles permettent de lister les comorbidités mais sont difficilement exploitables pour le recueil et le suivi des données gériatriques. La correction ou non des comorbidités impacte la décision thérapeutique. La polymédication induite par le traitement de ces comorbidités est responsable de iatrogénie et d’interactions médicamenteuses (diminution d’efficacité ou augmentation d’effets indésirables). La révision des traitements afin de suspendre ceux qui ne sont pas indispensables améliorera l’observance et diminuera le risque d’interactions (23).
Tableau 2 : Les domaines de l’évaluation gériatrique approfondie et les échelles utilisées
| Domaines de l’EGA | Outils d’évaluation |
| Environnement social | – Préciser si le patient vit seul
– Recherche de la présence d’aidants – MOSSSS |
| Autonomie | – ADL
– IADL |
| Mobilité et risque de chute | – Nombre de chutes dans les 6 derniers mois
– TGUG – Test d’appui unipodal – SPPB |
| État nutritionnel | – Perte de poids dans les 3 ou 6 derniers mois
– IMC ≤ 21 kg/m2 – MNA |
| Cognition | – NMSE
– Test de l’horloge – SPMSQ |
| Statut thymique (humeur) | – GDS à 30, 15 ou 4 items
– HADS |
| Comorbidités | – Index de Charlson
– CIRS-G |
| Polymédication | – Nombre de molécules prises quotidiennement
– Critères de Beers |
ADL : activity of daily living ; CIRS-G : cumulative illness rating scale geriatric ; GDS : geriatric depression scale ; HADS : hospitalized anxiety and depression scale ; IADL : instrumental activity of daily living ; IMC : indice de masse corporeile ; MNA : mini nutritional assessment ; MOSSSS : medical outcomes study social support survey ; MMSE : mini mental state examination ; SPMSQ : short portable mental status ; SPPB : short physical performance battery ; TGUG : timed get up and go test.
Pour aider à la décision, des scores dédiés aux traitements spécifiques peuvent aider à prédire la tolérance. Pour les traitements chirurgicaux, le ACS RISK calculator score basé sur des facteurs pronostiques, notamment l’âge, la gravité de la maladie et la comorbidité permet de prédire le risque de mortalité. Pour les traitements de chimiothérapie, le CRASH score (24) permet de prédire la sévérité des effets indésirables.
Connaître l’impact de l’évaluation gériatrique sur la prise en charge
L’évaluation gériatrique approfondie est une aide à la décision thérapeutique. Au décours de l’EGA, les patients sont repartis en 3 groupes selon Balducci ou selon la SIOG (société internationale d’oncogeriatrie). Les patients en bonne santé, au « vieillissement harmonieux » groupe 1 : autonome, sans syndrome gériatrique ni comorbidité. Ces patients sont le plus souvent ceux qui peuvent être traités comme les plus jeunes, et qui sont inclus dans les essais cliniques ; cependant, on a dans ce groupe de plus en plus de patients de plus de 80 ans et pour lesquels on manque de données de tolérance et d’efficacité car ils sont exclus de la majorité des essais.
Les patients au vieillissement « intermédiaire » ou vulnérables groupe 2 : perte d’autonomie pour au moins une des activités de la vie quotidienne (ADL), et avec moins de 2 comorbidités. Ces patients, les plus nombreux, doivent faire poser la question d’un traitement oncologique et ce dernier sera adapté en fonction des résultats de l’évaluation gériatrique approfondie.
Enfin, les patients « fragiles » groupe 3 : en perte d’autonomie, avec plus de 2 comorbidités, un ou plusieurs syndromes gériatriques, et pour lesquels les soins de supports exclusifs sont recommandés (8). (figure 1)

Figure 1 : Arbre de stratification selon Balducci
Cette approche multidimensionnelle permet de mieux sélectionner les patients en capacité de recevoir un traitement. Cependant la discussion entre gériatre, oncologue, chirurgien et radiothérapeute doit rester au cœur de la prise en charge et ne peut se substituer à un algorithme.
Selon le bénéfice recherché et les symptômes en lien avec le cancer, la décision thérapeutique sera ajustée tout au long du parcours. Il faut dans ce parcours intégrer la réévaluation gériatrique au même titre que la réévaluation oncologique. L’intérêt de l’EGA réside dans le suivi des mesures proposées par le médecin gériatre, l’IPA ou l’infirmière de coordination.
Dans la littérature, les données de l’EGA influencent la décision thérapeutique dans 21 à 60 % des cas (25, 26). L’EGA permet de plus d’organiser des interventions gériatriques spécifiques adaptées pour prendre en charge ces problèmes dans le cadre d’un plan de soins personnalisé. Ces interventions sont fréquentes et variées, incluant principalement une prise en charge nutritionnelle (70 % des cas), sociale (46 %), psychologique (36 %) ou cognitive (21 %) (27). Il semble qu’une prise en charge et un suivi gériatrique adaptés améliorent la survie des patients âges atteints de cancer traités (28) ou encore la qualité de vie des patients âgés hospitalisés (29, 30). Enfin, deux études récentes ont montré que les interventions gériatriques adaptées aux problèmes identifiés par l’EGA permettent d’augmenter le taux de réalisation complète de la chimiothérapie et de réduire la toxicité (31, 32).
Bibliographie
- Évolution de la population française, registre INSEE 2020
- Incidence des principaux cancers en France métropolitaine en 2023 et tendance depuis 1990. Bénédicte Lapôtre-Ledoux, Laurent Remontet, Zoé Uhry, Emmanuelle Dantony, Pascale Grosclaude, Florence Molinié, Anne-Sophie Woronoff, Camille Lecoffre-Bernard, Lionel Lafay, Gautier Defossez, Tania D’Almeida et le Réseau français des registres de cancers Francim
- e-cancer.fr/Expertises-et-publications/Les-donnees-sur-les-cancers
- Talarico L, Cheng G, Pazdur Enrollment of elderly patients in clinical trails for cancer drug registration: a seven-year experience by the US Food and Drug Administration. J Clin Oncol 2004;22:4626-31.
- Huchtins LF, Unger JM, Crowley JJ, Coltman CA, Albain Underrepresentation of patients 65 years of age or older in cancer treatment trials. N Engl J Med 1999;341:2061-7.
- Canouï-Poitrine F, Lièvre A, Dayde F, Lopez-Trabada-Ataz D, Baumgaertner I, Dubreuil O, Brunetti F, et al. Inclusion of Older Patients with Cancer in Clinical Trials: The SAGE Prospective Multicenter Cohort Survey. Oncologist. 2019 Dec;24(12):e1351-e1359. doi: 10.1634/ theoncologist.2019-0166. Epub 2019 Jul 19. PMID: 31324663; PMCID: PMC6975930.
- Wildiers H, Heeren P, Puts M, Topinkova E, Janssen-Heijnen ML, Extermann M, Falandry C, et International Society of Geriatric Oncology consensus on geriatric assessment in older patients with cancer. J Clin Oncol. 2014 Aug 20;32(24):2595-603. doi: 10.1200/JCO.2013.54.8347. PMID: 25071125; PMCID: PMC4876338.
- Balducci L and Extermann M. Management of cancer in the older person: a practical approach. The Oncologist 2000;5:224-37
- Samani A & Impact of age on the toxicity of immune checkpoint inhibition. Immunother. Cancer 2020;8: e000871. doi:10.1136
- Sargent DJ, Goldberg RM, Jacobson SD, Macdonald JS, Labianca R, Haller DG, Shepherd LE, et al. A pooled analysis of adjuvant chemotherapy for resected colon cancer in elderly N Engl J Med. 2001 Oct 11;345(15):1091-7. doi: 10.1056/NEJMoa010957. PMID: 11596588.
- McCleary NJ, Meyerhardt JA, Green E, Yothers G, de Gramont A, Van Cutsem E, O’Connell M, et al. Impact of age on the efficacy of newer adjuvant therapies in patients with stage II/III colon cancer: findings from the ACCENT database. J Clin Oncol. 2013 Jul 10;31(20):2600-6. doi: 10.1200/JCO.2013.49.6638. Epub 2013 Jun 3. PMID: 23733765; PMCID: PMC3699725.
- Aparicio T, Canouï-Poitrine F, Caillet P, et Treatment guidelines of metastatic colorectal cancer in older patients from the French Society of Geriatric Oncology (SoFOG). Dig Liver Dis. 2020 May;52(5):493-505. doi: 10.1016/j.dld.2019.12.145. Epub 2020 Feb 3. PMID: 32029404.
- Rossini D, Antoniotti C, et Upfront Modified Fluorouracil, Leucovorin, Oxaliplatin, and Irinotecan Plus Panitumumab Versus Fluorouracil, Leucovorin, and Oxaliplatin Plus Panitumumab for Patients With RAS/BRAF Wild-Type Metastatic Colorectal Cancer: The Phase III TRIPLETE Study by GONO. J Clin Oncol. 2022 Sep 1;40(25):2878-2888. doi: 10.1200/JCO.22.00839. Epub 2022 Jun 6. PMID: 35666229; PMCID: PMC9426812.
- Aparicio T, Lavau-Denes S, Phelip JM, et al. FFCD investigators. Randomized phase III trial in elderly patients comparing LV5FU2 with or without irinotecan for first-line treatment of metastatic colorectal cancer (FFCD 2001-02). Ann 2016 Jan;27(1):121-7. doi: 10.1093/annonc/ mdv491. Epub 2015 Oct 20. PMID: 26487578.
- Badic,M Oguer, et al. Résultats de la prise en charge du cancer du rectum chez le patient âgé – 14/08/21 Quenherve Université Bretagne Occidentale, Brest, France
- Francois E, et NACRE :a randomized study comparing short course radiotherapy with radiochimiotherapy for locally advanced rectal cancers in the elderly-Preliminary results.JCO 2021 ;39 :4.
- Dalle, et al. Practical Assessment and Management of Vulnerabilities in Older Patients Receiving Systemic Cancer Therapy: ASCO Guideline Update Journal of Clinical Oncology 2023 41:26, 4293-4312
- Soubeyran Validation of G8 screening tool in geriatric oncology: The ONCODAGE project. JCO 2011;29:Abs9001.
- Frasca, P. Soubeyran, et al. Alterations in comprehensive geriatric assessment decrease survival of elderly patients with cancer,European Journal of Cancer,Volume 90,2018 Pages 10-18
- Soubeyran P, Fonck M, Blanc-Bisson C, Blanc JF, Ceccaldi J, Mertens C, Imbert Y, et al. Predictors of early death risk in older patients treated with first-line chemotherapy for cancer. J Clin Oncol. 2012 May 20;30(15):1829-34. doi: 10.1200/JCO.2011.35.7442. Epub 2012 Apr 16. PMID:
- Huchtins LF, Unger JM, Crowley JJ, Coltman CA, Albain Underrepresentation of patients 65 years of age or older in cancer treatment trials. N Engl J Med 1999;341:2061-7.
- Mitka M (2003) Trop peu de patients âgés dans les essais sur le cancer : les experts affirment que la disparité affecte les résultats de la recherche et les soins . JAMA 290 : 27-28.
- Practical Assessment and Management of Vulnerabilities inOlder Patients Receiving Systemic Cancer Therapy: ASCO Guideline UpdateJ Clin Oncol 41:4293-4312
- Extermann M, Boler I, Reich RR, Lyman GH, Brown RH, DeFelice J, Levine RM, et al. Predicting the risk of chemotherapy toxicity in older patients: the Chemotherapy Risk Assessment Scale for High-Age Patients (CRASH) score. Cancer. 2012 Jul 1;118(13):3377-86. doi: 10.1002/ cncr.26646. Epub 2011 Nov 9. PMID: 22072065
- Chaïbi P, Magne N, Breton S, et Influence of geriatric consultation with comprehensive geriatric assessment on final therapeutic decision in elderly cancer patients. Crit Rev Oncol Hematol 2011; 79: 302-7.
- Kenis C, Bron D, Libert Y, et Relevance of a systematic geriatric screening and assessment in older patients with cancer: results of a prospective multicentric study. Ann Oncol 2013 ; 24 : 1306-12.
- Caillet P, Canoui-Poitrine F, Vouriot J, et Comprehensive geriatric assessment in the decision-making process in elderly patients with cancer: ELCAPA study. J Clin Oncol 2011 ; 29 : 3636-42.
- Goodwin JS, Satish S, Anderson ET, et Effect of nurse case management on te treatmentof older women with breast cancer. J Am Geriatr Soc 2003 ;51: 1252-319. 20. Rao AV, Hsieh F, Feussner JR, et al. Geriatric evaluation and management
- Rao AV, Hsieh F, Feussner JR, et al. Geriatric evaluation and management units in the care of the frail elderly cancer J Gerontol A Biol Sci Med Sci 2005 ; 60 : 798-803.
- Soejono The impact of ‘comprehensive geriatric assessment (CGA)’ implementation on the effectiveness and cost (CEA) of healthcare in an acute geriatric ward. Acta Med Indones. 2008 Jan;40(1):3-10. PMID: 19054877.
- Kalsi T, Babic-Illman G, Ross PJ, et The impact of comprehensive geriatricassessment interventions on tolerance to chemotherapy in older people. Br J Cancer 2015 ; 112 : 1435-44.
- Li D, Sun CL, Kim H, Soto-Perez-de-Celis E, Chung V, Koczywas M, Fakih M, et Geriatric Assessment-Driven Intervention (GAIN) on Chemotherapy-Related Toxic Effects in Older Adults With Cancer: A Randomized Clinical Trial. JAMA Oncol. 2021 Nov 1;7(11):e214158. doi: 10.1001/jamaoncol.2021.4158. Epub 2021 Nov 18. PMID: 34591080; PMCID: PMC8485211.
FMC HGE : Organisme certifié Qualiopi pour la catégorie ACTIONS DE FORMATION