Diverticulite sigmoïdienne à l’heure des recommandations
POST’U 2019
Objectifs pédagogiques
- Connaître les modalités diagnostiques de la diverticulite
- Connaître le traitement de la diverticulite compliquée et non compliquée
- Connaître les modalités de prévention des récidives de la diverticulite
- Connaître les indications et les modalités du traitement chirurgical de la diverticulite
Les 4 points forts
- Le scanner abdomino-pelvien est l’examen recommandé en première intention pour le diagnostic de la diverticulite.
- Le traitement symptomatique sans antibiotique des diverticulites non compliquées est recommandé en l’absence de signes de gravité, d’immunodépression, de score ASA > 3 ou de grossesse.
- La coloscopie à distance de l’épisode de diverticulite simple n’est indiquée que chez les patients à risque de cancer colorectal (comme dans la population générale).
- La sigmoïdectomie prophylactique est proposée après une forme compliquée ou après une diverticulite non compliquée chez les patients immunodéprimés ou présentant une insuffisance rénale chronique.
Les recommandations sur la prise en charge de la diverticulose colique et ses complications ont été réactualisées en 2018 (1). Les précédentes dataient de 2006 et l’algorithme de prise en charge s’est beaucoup modifié pendant cette période. En effet, de nombreuses études scientifiques dont certaines de forte puissance ont fait avancer les connaissances dans ce domaine et ont modifié la prise en charge des patients.
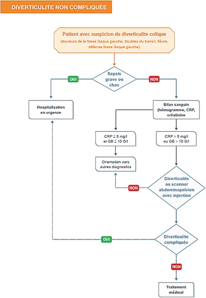
Concernant le diagnostic de la diverticulite aiguë, l’examen de référence qui offre la meilleure sensibilité et spécificité est le scanner abdomino-pelvien. Déjà préconisé dans les précédentes recommandations, il devient l’examen indiqué pour le diagnostic en phase aiguë douloureuse. L’échographie abdominale n’est pas une alternative satisfaisante seule, quand bien même elle permettrait de limiter le recours au scanner à la moitié des patients sans altérer significativement la performance diagnostique (2,3).
Au décours d’un épisode de diverticulite, il n’y a pas d’examen systématique à effectuer si cliniquement le patient n’a plus de plainte. En particulier, la coloscopie ne doit pas être systématique (4). Elle doit être réservée aux seuls patients à risques de cancer colorectal (comme la population générale). Cependant, pour les patients qui ont présenté une diverticulite compliquée (abcès, perforation) la coloscopie reste indiquée à distance de l’épisode afin d’éliminer un cancer colorectal.
Concernant le traitement de la diverticulite, plusieurs études et une méta-analyse ont bien montré que la prise en charge ambulatoire était faisable et économique (6). Le traitement repose sur des antalgiques, une mise au repos digestif limitée sans nécessairement rester à jeun de façon prolongée comme préconisé autrefois. Dès que les douleurs s’amendent, la reprise de l’alimentation est possible. Il n’y a pas de régime alimentaire restrictif à prescrire pour la réalimentation. Le traitement antibiotique est actuellement remis en cause, 2 études randomisées ayant montré qu’il n’avait pas d’intérêt pour la poussée non compliquée (7,8). Il paraît donc logique (et c’est d’ailleurs ce qui a été retenu dans les recommandations) de ne pas recommander systématiquement ce traitement de première intention. En revanche, en cas de non réponse au traitement symptomatique simple, le traitement antibiotique peut être introduit par voie orale (Amoxicilline / Acide Clavulanique) pour une durée limitée inférieure à 7 jours. Bien entendu, les patients qui présentent des facteurs de risques (traitement immunosuppresseur) ou une comorbidité significative doivent faire l’objet d’une attention particulière, tant sur le plan du traitement antibiotique introduit plus précocement que sur les conditions d’hospitalisation.
C’est principalement le scanner abdominal qui permet de distinguer :
- Les formes simples de diverticulites caractérisées par une inflammation colique localisée, une infiltration de la graisse péri-colique, sans pneumopéritoine libre et sans épanchement, ni signes de péritonite.
- Les formes compliquées avec un abcès collecté, une perforation en péritoine libre avec pneumopéritoine abondant ou un épanchement péritonéal.
- Il existe des formes frontières, avec sur le scanner une infiltration du meso et quelques bulles d’air péricolique témoignant d’une perforation a minima restant localisée au pourtour du côlon. Ces formes peuvent être traitées comme des formes simples de façon non opératoire et avec surveillance rapprochée à condition que la tolérance clinique soit bonne.
Les formes compliquées de diverticulites (perforées avec abcès, ou péritonite) ont également fait l’objet de nombreuses études. Les formes limitées (abcès ; Hinchey 2) sont traitées au mieux par un drainage électif. La radiologie interventionnelle dans ce domaine a confirmé l’efficacité du drainage dans les abcès de plus de 5 cm en association avec l’antibiothérapie (9,10). Pour les péritonites plus étendues (Hinchey 3) le lavage / drainage par laparoscopie a été évalué dans plusieurs essais randomisés (11,12). Les conclusions sont à ce jour en défaveur de cette approche qui expose à une morbidité postopératoire plus importante que la chirurgie d’exérèse protégée. À l’heure actuelle, on ne peut retenir cette stratégie en dehors d’essais cliniques, la sélection des patients étant trop aléatoire. Les péritonites Hinchey 4 relèvent d’une chirurgie d’urgence avec souvent une intervention de Hartmann.
Concernant les indications de la chirurgie prophylactique, la règle des 50 ans et 1 poussée ou 2 poussées ne s’applique plus. Aujourd’hui, clairement, chez un patient asymptomatique, la chirurgie ne doit plus être proposée même en cas de plusieurs poussées. Cette intervention est à réserver aux patients symptomatiques (douleurs chroniques) ou présentant une comorbidité importante, ou après une forme compliquée, en particulier d’un abcès (13).
Enfin pour éviter la récidive d’une diverticulite aiguë, aucun régime alimentaire ne peut être actuellement recommandé et en l’absence d’argument scientifique, la prise de probiotique, de rifaximine ou de mésalamine ne peut être systématiquement proposée.
En conclusion, les algorithmes de prise en charge se sont modifiés de façon sensible. Le traitement médical tend à se simplifier et les indications chirurgicales prophylactiques à reculer.
Références
- https://www.has-sante.fr/portail/upload/docs/application/pdf/2017-12/fs_diverticulite_v5.pdf
- van Randen A, Lameris W, van Es HW, van Heesewijk HP, van Ramshorst B, Ten Hove W, et al. A comparison of the accuracy of ultrasound and computed tomography in common diagnoses causing acute abdominal pain. Eur Radiol 2011;21(7):1535-45.
- Kircher MF, Rhea JT, Kihiczak D, Novelline RA. Frequency, sensitivity, and specificity of individual signs of diverticulitis on thin-section helical CT with colonic contrast material: experience with 312 cases. AJR Am J Roentgenol 2002;178(6):1313-8.
- de Vries HS, Boerma D, Timmer R, van Ramshorst B, Dieleman LA, van Westreenen HL. Routine colonoscopy is not required in uncomplicated diverticulitis: a systematic review. Surg Endosc 2014;28(7):2039-47.
- Sharma PV, Eglinton T, Hider P, Frizelle F. Systematic review and meta-analysis of the role of routine colonic evaluation after radiologically confirmed acute diverticulitis. Ann Surg 2014;259(2):263-72.
- Biondo S, Golda T, Kreisler E, Espin E, Vallribera F, Oteiza F, et al. Outpatient versus hospitalization management for uncomplicated diverticulitis: a prospective, multicenter randomized clinical trial (DIVER Trial). Ann Surg 2014;259(1):38-44.
- Chabok A, Pahlman L, Hjern F, Haapaniemi S, Smedh K. Randomized clinical trial of antibiotics in acute uncomplicated diverticulitis. Br J Surg 2012;99(4):532-9.
- Daniels L, Unlü C, de Korte N, van Dieren S, Stockmann HB, Vrouenraets BC, et al. Randomized clinical trial of observational versus antibiotic treatment for a first episode of CT-proven uncomplicated acute diverticulitis. Br J Surg 2017;104(1):52-61.
- Brandt D, Gervaz P, Durmishi Y, Platon A, Morel P, Poletti PA. Percutaneous CT scan-guided drainage vs. antibiotherapy alone for Hinchey II diverticulitis: a case-control study. Dis Colon Rectum 2006;49(10):1533-8.
- Gregersen R, Mortensen LQ, Burcharth J, Pommergaard HC, Rosenberg J. Treatment of patients with acute colonic diverticulitis complicated by abscess formation: A systematic review. Int J Surg 2016;35:201-8.
- Angenete E, Bock D, Rosenberg J, Haglind E. Laparoscopic lavage is superior to colon resection for perforated purulent diverticulitis – a meta-analysis. Int J Colorectal Dis 2016;33(1):1-7.
- Schultz JK, Wallon C, Blecic L, Forsmo HM, Folkesson J, Buchwald P, et al. One-year results of the SCANDIV randomized clinical trial of laparoscopic lavage versus primary resection for acute perforated diverticulitis. Br J Surg 2017.
- Li D, de Mestral C, Baxter NN, McLeod RS, Moineddin R, Wilton AS, et al. Risk of readmission and emergency surgery following nonoperative management of colonic diverticulitis: a population-based analysis. Ann Surg 2014;260(3):423-30; discussion 30-1.
FMC HGE : Organisme certifié Qualiopi pour la catégorie ACTIONS DE FORMATION

