Manifestations cliniques de la MICI en rémission : origine fonctionnelle ou organique ?
POST'U 2024
MICI
Objectifs pédagogiques
- Connaître la prévalence des symptômes fonctionnels en cas de MICI en rémission
- Connaître les modalités d’évaluation pour distinguer les symptômes fonctionnels ou organiques
- Connaître la prise en charge de ces manifestations cliniques
- Savoir évaluer l’efficacité de la prise en charge
Testez-vous
Nous vous invitons à tester vos connaissances sur l’ensemble des QCU tirés des exposés des différents POST'U. Les textes, diaporamas ainsi que les réponses aux QCM seront mis en ligne à l’issue des prochaines journées JFHOD.
Testez vos connaissances sur le sujet.
Les 5 points forts
- En cas de MICI en rémission, des symptômes digestifs fonctionnels sont présents chez 25-30 % des patients.
- Ces symptômes peuvent entraîner une altération importante de la qualité de vie.
- Une MICI active et/ou compliquée doit être éliminée pour considérer ces symptômes comme fonctionnels et éviter une escalade thérapeutique inappropriée.
- Les mécanismes physiopathologiques de ces symptômes semblent similaires à ceux du SII.
- La prise en charge thérapeutique repose comme dans le SII, sur des traitements médicamenteux, des recommandations hygiéno-diététiques et des traitements alternatifs.
Vidéo
Liens d’intérêt
Dans les 3 dernières années l’auteure a été consultante/experte pour : ALFASIGMA, MAYOLY SPINDLER, BIOCODEX, NORGINE, AMGEN, ABBVIE, JANSSEN, BIOGEN
Et a reçu des invitations à des congrès nationaux ou internationaux par : AMGEN, DR FALK, CELLTRION
Mots-clés
Syndrome de l’intestin irritable-like, syndrome de l’intestin irritable, maladie inflammatoire chronique intestinale
Abréviations
Maladie Inflammatoire Chronique Intestinale (MICI) ; Syndrome de l’Intestin Irritable (SII) ; Recto-Colite Hémorragique (RCH) ; Maladie de Crohn (MC) ; Irritable Bowel Syndrome Severity Scoring System IBS (IBS-SSS) ; European Society of Parenteral and Enteral Nutrition (ESPEN) ; Fermentable Oligo- Di- Mono-saccharides And Polyols (FODMAPs).
Introduction
La première description de patients suivis pour une maladie inflammatoire chronique intestinale (MICI) et présentant des symptômes digestifs évocateurs de syndrome de l’intestin irritable (SII), appelés aussi « SII-like », date de 1983. Elle a été faite par l’équipe de Whorwell (1), qui a rapporté chez 98 patients avec rectocolite hémorragique (RCH), en rémission endoscopique pour 90 % d’entre eux, des troubles digestifs persistants évocateurs de SII chez un tiers des patients. De nombreuses études ont confirmé par la suite une prévalence élevée de symptômes digestifs chez des patients en rémission de leur maladie de Crohn (MC) ou de leur RCH. Avec l’arrivée des biothérapies, un intérêt accru a été porté à ce phénomène, la persistance de symptômes ne justifiant pas à elle seule une escalade thérapeutique, ces derniers n’étant pas toujours en rapport avec une MICI active. Ces symptômes SII-like peuvent, comme en cas de SII, être difficiles à traiter, entraîner une altération importante de la qualité de vie et une augmentation de la consommation de soins (2). Dans cette revue seront abordés la prévalence des symptômes SII-like, leurs caractéristiques, les éventuels facteurs de risque connus, les mécanismes physiopathologiques impliqués, les modalités d’exploration des patients et enfin les modalités de prise en charge thérapeutique.
Prévalence des symptômes fonctionnels en cas de MICI en rémission
La prévalence des symptômes fonctionnels en cas de MICI en rémission dépend de nombreux paramètres. Le type de MICI étudiée et les modalités de définition de la rémission de la MICI (clinique, biologique, endoscopique et/ou histologique, radiologique pour l’atteinte du grêle) sont très variables d’une étude à l’autre. Dans de nombreuses études, la définition de la rémission reposait sur la clinique et la normalité de la CRP mais on sait que jusqu’à 25 % des patients ayant une MC active peuvent avoir une CRP normale lors du diagnostic (3). Peu d’études ont utilisé la calprotectine fécale et/ou la rémission endoscopique (dont la définition est elle-même discutée) comme marqueur de rémission. Enfin, le nombre de patients dans les études est le plus souvent limité.
Les symptômes digestifs analysés sont variables mais la plupart des études se sont focalisées sur les symptômes proches du SII (douleur abdominale, diarrhée, constipation, incontinence fécale), avec le plus souvent l’utilisation des critères de ROME, mais qui peuvent eux-mêmes varier selon les années d’étude, le plus souvent Rome II et III. Toutes ces différences expliquent la grande variabilité de prévalence des symptômes SII-like, qui reste plus élevée en cas de MICI en rémission que dans la population générale.
Dans la revue systématique avec méta-analyse de Fairbrass et al. (4) portant sur 3 169 MICI en rémission, la prévalence de symptômes SII-like était de 32,5 %, variant de 23,5 % si la définition de la rémission était endoscopique à 33,6 % si elle était clinique.
Impact des symptômes SII-like sur l’évolution de la MICI ?
Une altération plus marquée de la qualité de vie et des troubles anxio-dépressifs plus fréquents ont été rapportés dans plusieurs études chez les patients MICI en rémission avec SII-like, comparativement à ceux sans SII-like (5-9), qu’ils aient une MC ou une RCH. Ces mêmes patients ont également des scores de somatisation plus élevés (10), et souffrent plus souvent de signes de fatigue chronique (11), avec une altération des scores comparable à celle retrouvée dans un groupe de patients SII. En revanche, ils ne semblent pas plus à risque d’avoir une MICI active que ceux sans SII-like (12).
Symptômes fonctionnels ou organiques : comment faire la part des choses ?
Les différents examens pouvant être utiles dans la prise en charge des patients MICI ayant une persistance de symptômes digestifs sont présentés dans le tableau 1. Il convient d’éliminer en premier lieu des symptômes digestifs directement en rapport avec une poussée de MICI avec les examens habituels (biologie standard, calprotectine fécale, endoscopie, vidéocapsule du grêle, entéro-IRM et échographie abdomino-pelvienne). La présence de symptômes SII-like est associée à une augmentation significative des investigations (10).
Une malabsorption des sels biliaires dans le grêle peut être responsable d’une diarrhée chronique du fait de leur effet laxatif dans le côlon. Elle peut être théoriquement recherchée à l’aide d’une scintigraphie à l’acide tauroselcholique, un analogue d’acide biliaire conjugué à la taurine dont l’absorption intestinale et la sécrétion biliaire se font au même rythme que l’acide cholique, l’un des principaux acides biliaires chez l’homme. Il est utilisé en scintigraphie pour rechercher une malabsorption des sels biliaires pouvant être une cause de diarrhée. Cet examen n’est cependant plus accessible en France. La cholestyramine, un traitement de l’hypercholestérolémie, peut être efficace dans ce cas, par son effet chélateur des sels biliaires avant leur arrivée dans le côlon évitant ainsi leur effet laxatif colique. Néanmoins en cas de malabsorption importante avec stéatorrhée, la prise de cholestyramine peut alors s’accompagner d’une aggravation de la diarrhée.
Des sténoses digestives fibreuses post-opératoires ou non, peuvent être à l’origine d’épisodes sub-occlusifs responsables de douleurs et d’un météorisme abdominal, ou encore d’une authentique pullulation bactérienne chronique du grêle avec météorisme abdominal et/ou diarrhée. Certaines études suggèrent dans ce contexte l’intérêt des tests respiratoires à la recherche d’une pullulation bactérienne du grêle. Dans une large cohorte de Gu et al. (13) portant sur 486 MICI, 57 % des patients avec symptômes SII-like avaient un test respiratoire au lactulose positif, et parmi les 117 traités par antibiotiques, 57,3 % ont eu une réponse symptomatique.
Enfin des associations avec d’autres pathologies comme une maladie cœliaque peuvent être recherchées par le dosage des anticorps IgA anti-transglutaminases ou une insuffisance pancréatique chronique exocrine par l’élastase fécale.
Tableau 1 : Diagnostics à rechercher en cas de persistance de symptômes digestifs SII-like chez des patients considérés en rémission de leur MICI
| Diagnostics | Symptômes | Modalités diagnostiques | Traitements |
| MICI encore active | Douleurs abdominales, diarrhée,
… |
bilan sanguin, coproculture et recherche de toxine de Clostridium Difficile, calprotectine fécale, Fibroscopie œso-gastro-duodénale, iléo-coloscopie, vidéocapsule du grêle, entéro IRM, échographie abdo-pelvienne | Optimisation du traitement de la MICI et de ses complications |
| Malabsorption des sels biliaires | Diarrhée chronique | Scintigraphie à l’acide tauroselcholique non disponible en France | Cholestyramine (si pas de stéatorrhée) |
| Sténoses digestives fibreuses post-opératoires ou non | Crises douloureuses abdominales avec météorisme (syndrome de Koenig) | Entéro-IRM (entéro-TDM et échographie se discutent également) | Traitement de la sténose |
| Pullulation Chronique Bactérienne du Grêle | Diarrhée, météorisme abdominal, excès de gaz, carence en vitamine B12 | Test respiratoire à l’Hydrogène et au Méthane après ingestion de glucose | Antibiothérapie |
| Maladie cœliaque | Diarrhée, météorisme, carences et dénutrition | Anticorps d’isotype Ig A anti transglutaminases FOGD avec biopsies grêle | Régime sans gluten strict |
| Insuffisance pancréatique exocrine chronique | Diarrhée graisseuse, perte de poids | Dosage de l’élastase fécale Fécalogramme | Enzymes pancréatiques |
Facteurs de risque de développer des symptômes SII-like en cas de MICI
Les éventuels facteurs de risque de présenter des symptômes SII-like au décours d’une poussée de MICI sont mal déterminés (tableau 2). On pourrait supposer que l’inflammation transmurale de la MC et celle plus superficielle de la RCH exposent à des risques et à des profils différents de symptômes digestifs en cas de rémission. Certaines études suggèrent que les patients souffrant de MC seraient plus à risque comparativement à la RCH (4), d’autres ne retrouvent pas de lien entre la survenue des symptômes SII-like et la localisation de la MICI. Les études sont discordantes concernant un éventuel surisque de symptômes SII-like chez les femmes. Pour Perera et al. (8), un début précoce de la maladie inflammatoire et surtout des troubles psychiatriques seraient associés à un risque plus élevé de développer des symptômes après obtention de la rémission. Des troubles anxieux et/ou une dépression, ainsi qu’une baisse de la vitalité (4, 9) ont été identifiés comme étant des facteurs prédictifs de symptômes SII-like. En revanche, la durée de l’activité de la MICI ne semble pas jouer un rôle (1). Enfin l’impact du type de traitement utilisé pour contrôler la MICI et le rôle éventuel d’exposition aux antibiotiques n’ont pas clairement été étudiés.
Tableau 2 : Facteurs de risque de développer des symptômes SII-like en cas de MICI en rémission
| Facteurs de risque | Commentaires |
| Type de MICI | MC plus à risque que la RCH ? |
| Sexe | Femmes plus à risque que les hommes ? |
| Age | Pas de lien démontré |
| Durée de l’activité de la MICI | Pas de lien démontré |
| Début précoce de la maladie | Rôle possible |
| Type de traitement utilisé pour la MICI | Non étudié |
| Localisation et extension de la MICI | Pas de lien démontré |
| Rôle de la prise d’antibiotiques | Non étudié |
| Antécédent de chirurgie | Augmentation du risque |
| Troubles psychiatriques | Rôle possible |
| Troubles anxieux et/ou dépressifs | Rôle possible |
| Baisse de vitalité | Rôle possible |
Mécanismes physiopathologiques des symptômes SII-like
Les mécanismes physiopathologiques des symptômes SII-like sont mal connus et pourraient être du même type que ceux du SII (figure 1). Une inflammation intestinale peut être encore présente. Dans l’étude de Keohane et al. (5), parmi 62 patients suivis pour MC et 44 pour une RCH, tous ayant une CRP normale, respectivement 59,7 % et 38,6 % présentaient des symptômes digestifs remplissant les critères de ROME II. Les taux de calprotectine fécale étaient significativement plus élevés chez les patients MICI ayant des symptômes SII-like, ceci étant en faveur de la persistance d’une inflammation occulte ; toutefois, la définition de la rémission de la MICI n’était pas endoscopique mais clinique et biologique. Chez 298 patients suivis pour RCH en rémission profonde incluant la rémission endoscopique, les taux de cytokines sériques étaient significativement plus élevés chez les patients ayant des symptômes SII-like (7). Une activation des mastocytes a également été décrite (14). Ces anomalies peuvent se rapprocher de celles décrites en cas de SII, en particulier du type post-infectieux apparaissant après un épisode de gastroentérite aiguë infectieuse. Il existe cependant des différences, comme la mise en évidence d’une expression augmentée du TNF dans la muqueuse chez les patients MICI avec symptômes de SII mais pas en cas de SII sans MICI. Comme dans le SII, une augmentation de la perméabilité intestinale pourrait être plus souvent présente. Dans une étude effectuée chez 88 patients en rémission endoscopique (31 RCH, 57 MC), la perméabilité intestinale évaluée par endomicroscopie confocale avec laser était plus altérée chez les patients MICI avec SII-like que chez ceux sans SII-like, et que chez des sujets sains contrôles (15). L’augmentation du nombre de selles était corrélée à l’altération de la barrière muqueuse. Vivinius-Nébot et al. (16) ont confirmé la persistance d’une inflammation de bas grade intestinale associée à une altération de la barrière muqueuse et à une augmentation de la perméabilité para-cellulaire chez des patients MICI en rémission endoscopique, anomalies proches de celles décrites en cas de SII.
Des troubles moteurs peuvent être aussi présents, avec la mise en évidence d’anomalies en manométrie de la motricité antro-duodénale chez 26 des 35 patients avec une MC inactive, et d’autant plus fréquemment en cas de persistance de symptômes (17). L’étude de la sensibilité viscérale chez les patients MICI avec symptômes SII-like retrouve des seuils de première sensation, de distension déclenchant l’envie d’aller à la selle et de douleurs maximales tolérables déclenchées par des distensions rectales, significativement diminués comparativement aux patients sans symptômes, en faveur du rôle d’une hypersensibilité viscérale (6).
La persistance d’une incontinence fécale ou d’une constipation alors que la MICI est en rémission peut être en rapport, comme dans le SII, avec une dysynergie ano-périnéale (18).
Les études sur le rôle possible d’une altération de l’axe cerveau-intestin sont limitées chez ces patients (10). L’inflammation présente en cas de MICI peut entraîner une sensibilisation centrale même en cas de rémission. La douleur chronique est la conséquence d’une dérégulation de l’axe cerveau- intestin, avec des facteurs psycho-sociaux pouvant influencer les seuils douloureux. En ce qui concerne le rôle d’un déséquilibre du microbiote, son éventuel impact dans la persistance de symptômes chez les patients SII-like a été peu étudié. Dans une étude portant sur 270 patients MICI dont un quart avaient des symptômes SII-like, l’analyse du microbiote par ARN 16S n’a pas retrouvé d’anomalie particulière (19). Les troubles anxiodépressifs plus fréquents chez ces patients et persistants dans le temps pourraient aussi être médiés par l’axe cerveau-intestin.
Comme en cas de SII, le rôle d’une pullulation bactérienne du grêle a été suspectée. Comme décrit précédemment, une large étude a en effet trouvé une prévalence de 57% de test respiratoire au lactulose positif en cas de MICI avec symptômes, ces derniers étant améliorés par la prise d’antibiotiques (13).
Enfin dans une cohorte suisse de 857 RCH et 1 206 MC dont le statut de maladie active ou quiescente n’était pas précisé, une association a été mise en évidence en cas de RCH entre deux polymorphismes nucléotidiques en lien avec le SII et la présence de douleurs abdominales intenses, suggérant l’influence de facteurs génétiques (20).

Figure 1 : Mécanismes physiopathologiques possibles des symptômes SII-like
Démarche diagnostique des symptômes SII-like
Pour faire le diagnostic, à défaut d’autres définitions, ce sont les critères de ROME (ROME IV actuellement) définissant le SII, qui sont utilisés pour ces symptômes qualifiés de SII-like, avec la présence de douleurs abdominales associées à une modification de la fréquence et/ou de la consistance des selles, après exclusion d’une pathologie organique. Une étude de l’équipe du Saint Mark’s Hospital suggère que certains symptômes pourraient être plus sévères en cas d’étiologie « fonctionnelle » et non inflammatoire, comme les ballonnements, les excès de gaz, la fatigue, les douleurs constantes et insupportables, les selles peu fréquentes et non nocturnes (21). Un score diagnostique a été établi, qui n’a cependant pas été validé par la suite par d’autres équipes.
Lorsque l’absence d’activité de la MICI a été confirmée, que les autres causes organiques ou fonctionnelles ont été éliminées, et si présentes traitées, certains examens peuvent alors être proposés en fonction de la nature des symptômes comme une manométrie ano-rectale en cas de suspicion de dysynergie pelvienne.
Prise en charge thérapeutique des symptômes SII-like
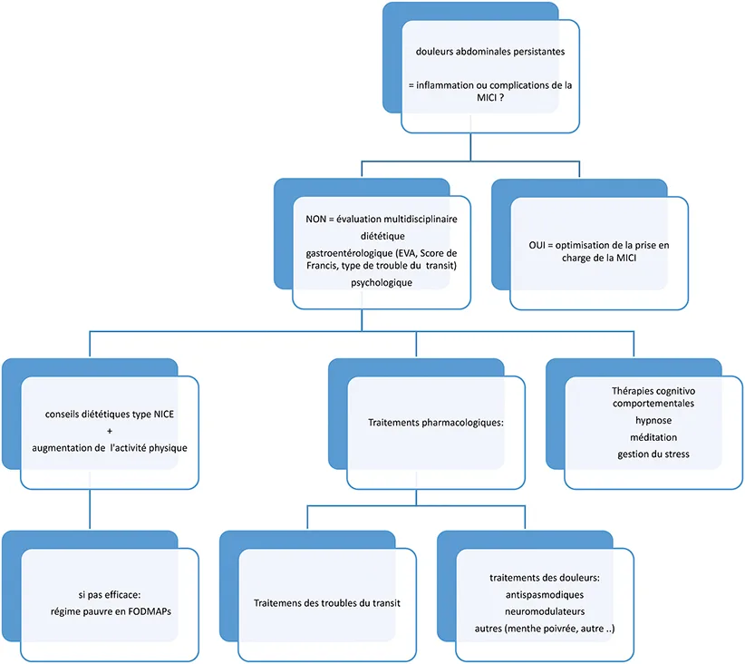
Les études sur ce sujet sont limitées et portent sur l’effet des traitements habituellement utilisés dans le SII sur les symptômes SII-like. Au préalable, il est nécessaire d’expliquer aux patients les mécanismes associés aux symptômes SII-like, pouvant être plus invalidants que ceux apparaissant en cas de poussée de la MICI alors que les explorations sont normales. Les traitements peuvent associer des recommandations hygiéno-diététiques, des médicaments et l’utilisation de traitements alternatifs. Ils sont détaillés avec une proposition d’algorithme de prise en charge des douleurs abdominales chroniques SII-like (figure 2).
Traitements médicamenteux et rééducation ano-périnéale
L’effet des traitements classiques des MICI (corticoïdes, acide 5 amino-salicylique, immuno- modulateurs, biothérapies…) sur les symptômes SII-like n’a pas été évalué de façon spécifique, mais dans les études ces derniers ont une efficacité limitée chez les patients n’ayant pas de signes objectifs d’inflammation active à l’inclusion.
Il n’existe pas de prise en charge spécifique médicamenteuse des symptômes SII-like. Les traitements proposés sont les mêmes que pour le SII mais la prescription de certains traitements comme les ralentisseurs du transit doit être plus prudente, le patient pouvant présenter ultérieurement une authentique poussée de sa MICI avec le risque de mégacôlon toxique.

Figure 2 : Algorithme de prise en charge des douleurs abdominales chroniques SII-like en cas de MICI
Les études portant sur l’efficacité des traitements médicamenteux utilisés habituellement en cas de SII sur les symptômes SII-like sont très limitées. L’effet des anti-spasmodiques sur les douleurs abdominales n’a pas été étudié. Les études portant sur les effets des probiotiques et/ou de la transplantation fécale en cas de MICI n’ont pas analysé leur impact sur les symptômes SII-like. En cas d’échec des traitements de première intention, les anti-dépresseurs peuvent être utilisés comme pour le SII pour traiter les patients ayant des douleurs abdominales persistantes (22). Aucun n’a d’AMM pour cette indication. Ils peuvent agir sur les comorbidités psychologiques comme l’anxiété, la dépression, le catastrophisme, et peuvent effectivement diminuer les douleurs abdominales, mais aussi les impériosités, le nombre de selles et les troubles du sommeil. Ils ont un effet analgésique par leur effet neuromodulateur indépendant de leur effet anti-dépresseur, et possiblement aussi par un effet anti-inflammatoire, comme le suggère une étude chez l’animal (23). Dans l’étude rétrospective d’Iskandar et al (24) comparant l’efficacité des antidépresseurs chez des patients MICI en rémission à celle chez des patients SII, 59,3 % des patients MICI en rémission (58 MC, 23 RCH) et traités par antidépresseurs avaient une amélioration au moins modérée de leurs symptômes digestifs vs. 46 % en cas de SII (n=77) soit une réponse comparable dans les 2 groupes (avec une réponse significativement meilleure en cas de RCH que de MC chez 66.7% des patients MICI et 55.8% des patients SII). La nortriptyline était l’antidépresseur prescrit, et l’amitriptyline dans un quart des cas, avec une dose médiane utilisée de 25 mg pour ces antidépresseurs à la première visite de suivi. Les gastroentérologues n’ayant pas tous l’habitude de ce type de prescription, et les patients étant souvent réticents à la prise d’antidépresseurs dans cette indication, ces traitements pourtant efficaces sont finalement peu proposés. Le tableau 3 résume les différents antidépresseurs utilisables et leurs potentiels effets secondaires, qui peuvent être majorés par un effet nocebo en lien avec la réticence des patients à prendre des psychotropes. Pour faciliter la prescription d’antidépresseurs dans l’indication des douleurs abdominales chroniques fonctionnelles, le Groupe Français de Neuro-Gastroentérologie a établi une fiche destinée au médecin et une fiche d’information destinée aux patients toutes deux téléchargeables sur le site www.gnfg.fr. Un exemple de prescription de l’amitriptyline pour ce type d’indication est présenté (figure 3). Un suivi en consultation rapproché les premières semaines de traitement permet d’anticiper les effets secondaires pouvant impacter la bonne prise du traitement. En cas de réponse favorable, il est préférable de poursuivre le traitement pendant 6 à 12 mois puis de très lentement diminuer les doses (par exemple d’une goutte par semaine pour l’amitriptyline). En cas d’échec, un switch pour une autre classe peut être effectué. La prescription d’opioïdes n’est pas recommandée dans la prise en charge des douleurs abdominales chroniques du SII, elle n’a pas sa place dans cette indication. Dans une étude contre placebo effectuée chez des patients ayant une RCH en rémission, la prise d’ispaghul pendant 4 mois était associée à une amélioration significativement plus importante des symptômes digestifs persistants (25). Ceci doit être fait avec prudence s’il existe une sténose avérée ou suspectée, et du fait du risque d’exacerbation des symptômes à type de ballonnement et excès de gaz.
Chez les patients ayant des troubles de la défécation ou une incontinence fécale, la rééducation ano-périnéale peut être efficace (18).
Tableau 3 : Anti-dépresseurs utilisés dans les troubles de l’axe intestin-cerveau : mécanismes d’action, risques et bénéfices
| Type | Mécanismes d’action | Effets secondaires | Action principale | Effets bénéfiques pour les patients suivis en gastroentérologie |
| Antidépresseurs imipraminiques (ou tricycliques)
Amitriptyline Imipramine Notriptyline |
Inhibiteur de la capture de la
sérotonine et de la norépinéphrine |
Constipation, prise de poids, bouche sèche, somnolence, troubles du sommeil, cauchemar, agitation, trouble de la vision, hypotension orthostatique, arythmie, coma et épilepsie si surdosage
Contre-indiqués si glaucome à angle fermé, troubles de la prostate, infarctus du myocarde récent |
Douleurs prédominantes | Ralentisseur du transit, augmentation de l’appétit et prise de poids, diminution de la sensibilité rectale, diminution de la douleur |
| ISRS
Sertraline Citalopram Escitalopram |
Inhibiteurs sélectifs de la recapture de la sérotonine | Diarrhée, nausées, vomissements, et perte de poids.Agitation, insomnie, sueurs nocturnes, céphalées, dysfonction sexuelle, possible toxicité cardiaque
Sertraline : majoration de la toxicité si consommation de pamplemousse |
Anxiété, phobie, troubles obsessionnels compulsifs | Accélération du transit, perte de poids |
| IRSNa
Duloxetine Venlafaxine |
Inhibiteur mixte de la sérotonine et de la noradrénaline | Nausées, constipation, bouche sèche, palpitations, sueurs, troubles du sommeil, étourdissements | Douleurs prédominantes et/ou effets secondaires avec antidépresseurs triclycliques | Ralentissement du transit |
| Autres Mirtazapine |
Antagoniste a2 présynaptique d’action centrale |
Constipation, augmentation de l’appétit et prise de poids, Sédation, céphalées, bouche sèche | Satiété précoce, perte de poids,
Nausées, vomissements, troubles du sommeil |
Anti-nauséeux, favorise la prise de poids, améliore le sommeil, les symptômes d’anxiété, la diarrhée et les douleurs |
ISRS : inhibiteurs sélectifs de la recapture de la sérotonine
IRSNa : inhibiteurs sélectifs de la recapture de la sérotonine et noradrénaline

Figure 3 : Exemple d’ordonnance de prescription d’amitriptyline (LAROXYL®) pour le traitement de douleurs abdominales chroniques fonctionnelles
Tableau 4 : Recommandations NICE proposées en première intention dans la prise en charge diététique des symptômes de SII et pouvant s’appliquer aux symptômes SII-like.
| • Avoir des repas réguliers, prendre le temps de manger. |
| • Éviter de sauter des repas ou de laisser un long laps de temps entre les repas |
| • Boissons :
– Boire au moins 8 tasses de liquide par jour (eau ou autre boisson sans caféine), – Limiter le thé et le café à 3 tasses par jour – Limiter l’ingestion d’alcool et de boissons gazeuses |
| • Les aliments à éviter :
– Ceux très riches en fibres : céréales riches en son, grains complets comme le riz brun, farines complètes, pains riches en fibres… – Ceux riches en amidon résistant : légumineuses, haricots, lentilles, pois séchés, banane verte, aliments riches en amidon cuits et refroidis, … |
| • Favoriser la prise de fibres solubles (Ispaghula, avoine) en évitant les fibres insolubles (son) |
| • Limiter la prise de fruits frais à 3 portions par jour d’environ 80 g |
| • Cas particulier :
– Si diarrhée : éviter le sorbitol, les bonbons et boissons sans sucre, – Si ballonnement et gaz : petit déjeuner à base d’avoine et graines de lin (jusqu’à une cuillère à soupe par jour) |
https://www.nice.org.uk/guidance/cg61/chapter/Recommendations#dietary-and-lifestyle-advice, Last updated: 04 April 2017
Recommandations hygiéno-diététiques
Les dernières recommandations de l’European Society of Parenteral and Enteral Nutrition (ESPEN) (26) mentionnent le risque fréquent d’intolérance alimentaire en cas de rémission, avec une mauvaise tolérance du lactose et des produits laitiers, des épices, des herbes, des aliments frits, des aliments entraînant la production de gaz et de ceux riches en fibres. Elles rejoignent en partie la liste des aliments à éviter mentionnés dans les recommandations hygiéno-diététiques NICE qui sont proposées en 1ère intention en cas de SII (tableau 4) et qu’il semble raisonnable d’utiliser également en cas de symptômes SII-like.
Le régime pauvre en FODMAPs (Fermentable Oligo- Di- Mono-saccharides And Polyol) est également recommandé par l’ESPEN. Il consiste en une réduction de l’ingestion de certains hydrates de carbone susceptibles d’être malabsorbés puis fermentés, et peut permettre de réduire efficacement les symptômes en cas de SII. L’effet de ce régime sur les symptômes SII-like a été testé dans plusieurs études (27-30) (tableau 5). Ce régime suivi pendant 4 à 6 semaines peut diminuer les symptômes SII-like, en particulier les ballonnements et les flatulences, et améliorer la qualité de vie. La réponse au régime ne semble pas être influencée par la présence d’un test respiratoire au lactulose positif (27). Les modifications diététiques peuvent entraîner une réduction de l’abondance du microbiote fécal en comparaison à une alimentation contrôle, sans effet significatif sur les marqueurs de l’inflammation (29). Le régime doit être suivi d’une phase de réintroduction progressive des aliments puis d’une phase de stabilisation, qui permet d’élargir le régime en réintroduisant les aliments bien tolérés. Ce régime est restrictif, peut entraîner une perte de poids, et nécessite un encadrement par une diététicienne. Il est complexe à suivre, en particulier dans la phase de réintroduction. Proposé plutôt en deuxième intention en cas de SII, il paraît raisonnable d’appliquer également ce principe pour les patients MICI avec symptômes SII-like, et de proposer éventuellement le régime pauvre en FODMAPs en cas d’échec des recommandations de NICE.
Dans une étude effectuée chez des patients en rémission ou ayant une MICI faiblement active, une prise en charge personnalisée avec des conseils diététiques et de pratique d’une activité physique régulière pendant 6 mois entraînaient une diminution de l’impact de la MICI sur la vie quotidienne et une diminution de la fatigue (31).
Tableau 5 : Principales études portant sur l’efficacité du régime pauvre en Fermentable Oligo- Di- Mono- saccharides And Polyols (FODMAPs) sur les symptômes SII-like
| SII
(Rome) |
Nombre patients (Crohn/RCH) | Type d’étude (nombre de patients) | Durée (semaines) | Effets FODMAPs vs. contrôle | |
| Bodini, 2019 (29) | IV | 55
(35 / 20) |
Randomisée Régime FODMAPs (n=26) vs. alimentation standard
(n=29) |
6 | Avec le régime FODMAPs et pas le contrôle
Diminution des symptômes, diminution de la calprotectine fécale |
| Cox, 2020
(28) |
III | 52
(26 / 26) |
Randomisée contrôlée : régime FODMAPs (n=27) vs. conseils diététiques (n=25) | 4 | Avec le régime FODMAPs en comparaison aux conseils diététiques
Diminution plus fréquente des symptômes digestifs Diminution non significative du score IBS-SSS Amélioration de la qualité de vie |
| Pedersen, 2017 (27) | III | 78 (23/55) | Randomisée contrôlée : Régime FODMAPs (n=37) vs. alimentation standard (n=41) | 6 | Avec le régime FODMAPs en comparaison à une alimentation standard :
Diminution plus fréquente du score IBS SSS* Amélioration plus importante de la qualité de vie |
| Wiecek, 2022 (26) | IV | 65
(36 / 29) |
Ouverte | 6 | Diminution des flatulences et de la diarrhée |
*IBS- SSS : Irritable Bowel Syndrome Symptom Severity Score
La médecine complémentaire et alternative
Les effets de l’hypnose et de la méditation sur les symptômes SII-like ont été étudiés. Il est important de rappeler qu’en cas de SII avec des symptômes réfractaires au traitement médical, l’hypnose améliore près de 70 % des patients, et ce de façon prolongée si le patient pratique l’auto-hypnose régulièrement. Dans une étude ouverte randomisée multicentrique contrôlée portant sur des patients MICI en rémission endoscopique avec des symptômes SII-like (Rome III), la réalisation de séances d’hypnose entraînait une amélioration similaire à une prise en charge médicale classique (32). La méditation en pleine conscience, associée à des thérapies cognitives, peut améliorer la qualité de vie des patients MICI en rémission avec symptômes SII-like (33). Les thérapies cognitives et comportementales sont possiblement aussi efficaces, comme en cas de SII.
Évaluation de l’efficacité de la prise en charge
En l’absence d’outils spécifiques pour évaluer l’effet des traitements sur les symptômes SII-like, l’utilisation de ceux destinés aux patients SII paraît logique. Le score de Francis ou Irritable Bowel Syndrome- Severity Scoring System (IBS-SSS) (figure 4) est un outil très simple permettant d’évaluer à l’aide d’échelles visuelles analogiques la sévérité des symptômes dans les 10 derniers jours précédents la réalisation du score, et l’impact des symptômes digestifs sur la qualité de vie. Le score maximal est de 500 : les symptômes sont absents si le score est< 75, minimes entre 75 et 175, modérés entre 175 et 300 et sévères si> 300. Le score de Wexner pour apprécier la sévérité d’une incontinence fécale, ou de Kess en cas de constipation, peuvent également être utiles. L’échelle de Bristol permettant d’évaluer la consistance des selles peut être utilisée si besoin.

Figure 4 : Score de Francis ou Irritable Bowel Syndrome-Severity Scoring System
Conclusion
La persistance de symptômes digestifs évocateurs de SII chez les patients suivis pour une MICI en rémission constitue un sujet d’intérêt croissant. Les études sur le sujet présentent une grande hétérogénéité concernant la définition de la rémission de la MICI et les critères diagnostiques de SII, et portent en général sur un nombre limité de patients. Avec ces réserves, il semble qu’environ un tiers des patients en rémission continuent à présenter des symptômes digestifs qui ont un impact négatif sur leur qualité de vie et leur état psychologique. Les mécanismes physiopathologiques de ce syndrome mal défini appelé SII-like sont encore mal compris mais sont probablement proches de ceux du SII, avec présence d’une inflammation de bas grade de la muqueuse, d’une hyperperméabilité intestinale, d’une hypersensibilité viscérale, d’une dysbiose, l’intervention de facteurs centraux et le rôle de facteurs génétiques. Cette entité mérite d’être mieux définie et caractérisée, pour déterminer s’il s’agit d’une entité distincte ou simplement d’une forme de SII-post inflammatoire. Lorsque l’absence d’activité de la MICI a été confirmée, que les autres causes organiques ou fonctionnelles ont été éliminées, une prise en charge similaire à celle des patients SII peut être proposée. Cette dernière est dans l’idéal multi-disciplinaires, impliquant gastroentérologues, diététiciennes, psychologues et hypnothérapeutes. Comme pour le SII, il reste de nombreux progrès à faire pour la prise en charge de ces symptômes qui impactent un nombre important de nos patients. La première étape est de prendre en considération ces symptômes et leur impact sur la qualité de vie, et d’orienter les patients vers un parcours de soins adapté.
Références
- Isgar B, Harman M, Kaye MD, Whorwell Symptoms of irritable bowel syndrome in ulcerative colitis in remission. Gut. mars 1983;24(3):190-2.
- Gracie DJ, Hamlin JP, Ford Longitudinal impact of IBS-type symptoms on disease activity, healthcare utilization, psychological health, and quality of life in inflammatory bowel disease. Am J Gastroenterol. mai 2018;113(5):702-12.
- Henriksen M, Jahnsen J, Lygren I, Stray N, Sauar J, Vatn MH, et C-reactive protein: a predictive factor and marker of inflammation in inflammatory bowel disease. Results from a prospective population-based study. Gut. nov 2008;57(11):1518-23.
- Fairbrass KM, Costantino SJ, Gracie DJ, Ford Prevalence of irritable bowel syndrome-type symptoms in patients with inflammatory bowel disease in remission: a systematic review and meta-analysis. The Lancet Gastroenterology & Hepatology. déc 2020;5(12):1053-62.
- Keohane J, O’Mahony C, O’Mahony L, O’Mahony S, Quigley EM, Shanahan F. Irritable bowel syndrome-type symptoms in patients with inflammatory bowel disease: a real association or reflection of occult inflammation? Am J août 2010;105(8):1788, 1789-94; quiz 1795.
- Wang H, Zhao X, Cui X, Wang M, Jiao C, Li J, et A Pilot Study of Clinical Evaluation and Formation Mechanism of Irritable Bowel Syndrome-like Symptoms in Inflammatory Bowel Disease Patients in Remission. J Neurogastroenterol Motil. 30 oct 2021;27(4):612-25.
- Jonefjäll B, Öhman L, Simrén M, Strid IBS-like Symptoms in Patients with Ulcerative Colitis in Deep Remission Are Associated with Increased Levels of Serum Cytokines and Poor Psychological Well-being. Inflamm Bowel Dis. nov 2016;22(11):2630-40.
- Perera LP, Radigan M, Guilday C, Banerjee I, Eastwood D, Babygirija R, et Presence of Irritable Bowel Syndrome Symptoms in Quiescent Inflammatory Bowel Disease Is Associated with High Rate of Anxiety and Depression. Dig Dis Sci. juill 2019;64(7):1923-8.
- Simrén M, Axelsson J, Gillberg R, Abrahamsson H, Svedlund J, Björnsson Quality of life in inflammatory bowel disease in remission: the impact of IBS-like symptoms and associated psychological factors. Am J Gastroenterol. févr 2002;97(2):389-96.
- Gracie DJ, Hamlin PJ, Ford The influence of the brain-gut axis in inflammatory bowel disease and possible implications for treatment. Lancet Gastroenterol Hepatol. août 2019;4(8):632-42.
- Piche T, Ducrotté P, Sabate JM, Coffin B, Zerbib F, Dapoigny M, et al. Impact of functional bowel symptoms on quality of life and fatigue in quiescent Crohn disease and irritable bowel syndrome. Neurogastroenterol Motil. juin 2010;22(6):626-e174.
- Gracie DJ, Guthrie EA, Hamlin PJ, Ford Bi-directionality of Brain-Gut Interactions in Patients With Inflammatory Bowel Disease. Gastroenterology. mai 2018;154(6):1635-1646.e3.
- Gu P, Patel D, Lakhoo K, Ko J, Liu X, Chang B, et al. Breath Test Gas Patterns in Inflammatory Bowel Disease with Concomitant Irritable Bowel Syndrome-Like Symptoms: A Controlled Large-Scale Database Linkage Dig Dis Sci. août 2020;65(8):2388-96.
- Ford AC, Talley Mucosal inflammation as a potential etiological factor in irritable bowel syndrome: a systematic review. J Gastroenterol. avr 2011;46(4):421-31.
- Chang J, Leong RW, Wasinger VC, Ip M, Yang M, Phan Impaired Intestinal Permeability Contributes to Ongoing Bowel Symptoms in Patients With Inflammatory Bowel Disease and Mucosal Healing. Gastroenterology. sept 2017;153(3):723-731.e1.
- Vivinus-Nébot M, Frin-Mathy G, Bzioueche H, Dainese R, Bernard G, Anty R, et Functional bowel symptoms in quiescent inflammatory bowel diseases: role of epithelial barrier disruption and low-grade inflammation. Gut. mai 2014;63(5):744-52.
- Annese V, Bassotti G, Napolitano G, Usai P, Andriulli A, Vantrappen Gastrointestinal motility disorders in patients with inactive Crohn’s disease. Scand J Gastroenterol. nov 1997;32(11):1107-17.
- Khera AJ, Chase JW, Salzberg M, Thompson AJV, Kamm Gut-Directed Pelvic Floor Behavioral Treatment for Fecal Incontinence and Constipation in Patients with Inflammatory Bowel Disease. Inflamm Bowel Dis. 21 févr 2019;25(3):620-6.
- Shutkever O, Gracie DJ, Young C, Wood HM, Taylor M, John Hamlin P, et No Significant Association Between the Fecal Microbiome and the Presence of Irritable Bowel Syndrome-type Symptoms in Patients with Quiescent Inflammatory Bowel Disease. Inflamm Bowel Dis. 8 juin 2018;24(7):1597-605.
- Ledergerber M, Lang BM, Heinrich H, Biedermann L, Begré S, Zeitz J, et Abdominal pain in patients with inflammatory bowel disease: association with single-nucleotide polymorphisms prevalent in irritable bowel syndrome and clinical management. BMC Gastroenterol. 5 févr 2021;21(1):53.
- Barratt HS, Kalantzis C, Polymeros D, Forbes Functional symptoms in inflammatory bowel disease and their potential influence in misclassification of clinical status. Aliment Pharmacol Ther. 15 janv 2005;21(2):141-7.
- Mikocka-Walus A, Ford AC, Drossman Antidepressants in inflammatory bowel disease. Nat Rev Gastroenterol Hepatol. mars 2020;17(3):184-92.
- Ghia JE, Blennerhassett P, Collins Impaired parasympathetic function increases susceptibility to inflammatory bowel disease in a mouse model of depression. J Clin Invest. juin 2008;118(6):2209-18.
- Iskandar HN, Cassell B, Kanuri N, Gyawali CP, Gutierrez A, Dassopoulos T, et Tricyclic antidepressants for management of residual symptoms in inflammatory bowel disease. J Clin Gastroenterol. 2014;48(5):423-9.
- Hallert C, Kaldma M, Petersson Ispaghula husk may relieve gastrointestinal symptoms in ulcerative colitis in remission. Scand J Gastroenterol. juill 1991;26(7):747-50.
- Bischoff SC, Bager P, Escher J, Forbes A, Hébuterne X, Hvas CL, et ESPEN guideline on Clinical Nutrition in inflammatory bowel disease. Clin Nutr. mars 2023;42(3):352-79.
- Więcek M, Panufnik P, Kaniewska M, Lewandowski K, Rydzewska Low-FODMAP Diet for the Management of Irritable Bowel Syndrome in Remission of IBD. Nutrients. 29 oct 2022;14(21):4562.
- Pedersen N, Ankersen DV, Felding M, Wachmann H, Végh Z, Molzen L, et Low-FODMAP diet reduces irritable bowel symptoms in patients with inflammatory bowel disease. World J Gastroenterol. 14 mai 2017;23(18):3356-66.
- Cox SR, Lindsay JO, Fromentin S, Stagg AJ, McCarthy NE, Galleron N, et al. Effects of Low FODMAP Diet on Symptoms, Fecal Microbiome, and Markers of Inflammation in Patients With Quiescent Inflammatory Bowel Disease in a Randomized Gastroenterology. janv 2020;158(1):176-188.e7.
- Bodini G, Zanella C, Crespi M, Lo Pumo S, Demarzo MG, Savarino E, et A randomized, 6-wk trial of a low FODMAP diet in patients with inflammatory bowel disease. Nutrition. 2019;67-68:110542.
- Lamers CR, de Roos NM, Heerink HH, van de Worp-Kalter LA, Witteman Lower Impact of Disease on Daily Life and Less Fatigue in Patients With Inflammatory Bowel Disease Following a Lifestyle Intervention. Inflamm Bowel Dis. 1 déc 2022;28(12):1791-9.
- Hoekman DR, Vlieger AM, Stokkers PC, Mahhmod N, Rietdijk S, de Boer NK, et al. Hypnotherapy for Irritable Bowel Syndrome-Type Symptoms in Patients with Quiescent Inflammatory Bowel Disease: A Randomized, Controlled J Crohns Colitis. 5 juill 2021;15(7):1106-13.
- Berrill JW, Sadlier M, Hood K, Green Mindfulness-based therapy for inflammatory bowel disease patients with functional abdominal symptoms or high perceived stress levels. J Crohns Colitis. sept 2014;8(9):945-55.
FMC HGE : Organisme certifié Qualiopi pour la catégorie ACTIONS DE FORMATION